박상현 기자 기자 2024.02.01 14:06:42

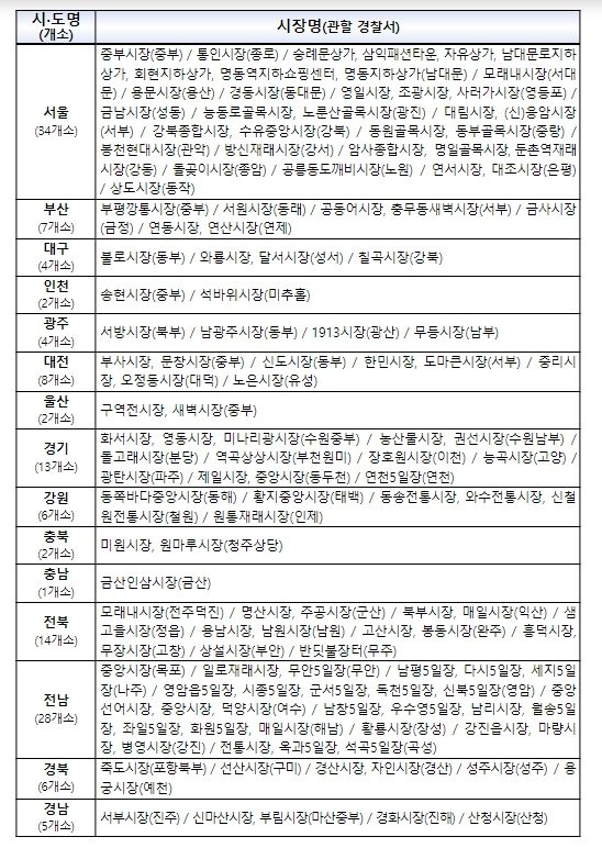
[제주교통복지신문 박상현 기자] 행정안전부와 경찰청은 설 명절을 맞아 국민의 전통시장 방문 편의를 높이고 지역상권에 활력을 불어넣기 위해 2월 3일부터 2월 12일까지 전국 440개 전통시장 주변도로에 최대 2시간까지 주차를 허용한다고 밝혔다.
주차허용구간은 지방자치단체에서 전통시장 상인회 등의 요구를 적극 반영하여 선정했다.
이번 설 명절 주차허용구간은 작년 추석 대비 8개소 증가한 440개소로, 날짜와 상관없이 언제든 상시 주차가 허용되는 136개소(3개↑)와 지방자치단체와 경찰청이 교통소통 및 안전 등을 고려해 선정한 한시적으로 주차가능한 304개소(5개↑)다.
각 지방자치단체는 주차허용구간 운영에 따른 교통사고 및 교통혼잡을 예방하기 위해 입간판·현수막 등 홍보물을 설치하고, 주차관리요원을 배치하는 등 전통시장 이용 주민들의 불편을 최소화할 계획이다.
지역별 상세내역은 지자체 누리집(홈페이지)에서 확인할 수 있다.
다만, 시·도 경찰청과 지역 경찰서를 통해 횡단보도, 교차로 모퉁이, 소방시설, 어린이보호구역, 보도(인도) 등 주정차금지구역 및 교통사고 다발지역 등은 주정차허용구간에서 제외했다.
한편, 행정안전부는 보다 안정되고 풍요로운 설 명절이 되도록 지자체‧상인회‧소비자보호센터 등으로 구성된 ‘민관합동 물가점검반’을 운영하여 설 성수품에 대한 물가 동향 파악과 바가지물가에 대한 현장점검을 강화한다.
또한, 설 명절이 속한 2월 한 달 동안에는 국비를 지원하여 지자체가 지역사랑상품권 할인율을 최대 15%(기존 최대 10%)까지 상향할 수 있도록 혜택을 확대한다.
최병관 지방재정경제실장은 “이번 설 명절에 국민이 주차 걱정 없이 편하게 전통시장을 방문하실 수 있도록 하겠다”라며, “경기 위축으로 민생 어려움이 계속되는 가운데 전통시장이 활성화될 수 있도록 적극 지원하겠다”라고 말했다.